All algorithms presented in Chapters lasso to bayes belong to the larger class of supervised learning tools. Such tools seek to unveil a mapping between predictors and a label . The supervision comes from the fact that it is asked that the data tries to explain this particular variable . Another important part of machine learning consists of unsupervised tasks, that is, when is not specified and the algorithm tries to make sense of on its own. Often, relationships between the components of are identified. This field is much too vast to be summarized in one book, let alone one chapter. The purpose here is to briefly explain in what ways unsupervised learning can be used, especially in the data pre-processing phase.
1The problem with correlated predictors {#corpred}¶
Often, it is tempting to supply all predictors to a ML-fueled predictive engine. That may not be a good idea when some predictors are highly correlated. To illustrate this, the simplest example is a regression on two variables with zero mean and covariance and precisions matrices:
When the covariance/correlation increase towards 1 (the two variables are co-linear), the scaling denominator in goes to zero and the formula implies that one coefficient will be highly positive and one highly negative. The regression creates a spurious arbitrage between the two variables. Of course, this is very inefficient and yields disastrous results out-of-sample.
We illustrate what happens when many variables are used in the regression below. One elucidation of the aforementioned phenomenon comes from the variables Mkt_Cap_12M and Mkt_Cap_6M, which have a correlation of 99.6% in the training sample. Both are singled out as highly significant but their signs are contradictory. Moreover, the magnitude of their coefficients are very close (0.21 versus 0.18) so that their net effect cancels out. Naturally, providing the regression with only one of these two inputs would have been wiser.
import pandas as pd
import numpy as np
import time
import matplotlib.pyplot as plt
import seaborn as sns
import statsmodels.api as sm
from sklearn.preprocessing import StandardScaler
from sklearn.decomposition import PCA
from sklearn.cluster import KMeans
from sklearn.neighbors import NearestNeighbors
from sklearn.manifold import TSNE
from sklearn.metrics import silhouette_score
from scipy.cluster.hierarchy import dendrogram, linkage
from scipy.spatial.distance import pdist
from sklearn.ensemble import IsolationForest
import warnings
warnings.filterwarnings('ignore')
# Load data
from data_build import generate_data
data_ml, features, features_short, returns, stock_ids, stock_ids_short = generate_data()
# Create training and testing samples
separation_date = "2017-01-15"
training_sample = data_ml[data_ml['date'] < separation_date]
testing_sample = data_ml[data_ml['date'] >= separation_date] # Regression with all features to show multicollinearity problem
X = training_sample[features].copy()
y = training_sample['R1M'].copy()
# Add constant for intercept
X_const = sm.add_constant(X)
# Fit OLS model
model = sm.OLS(y, X_const).fit()
# Get summary and filter significant predictors (|t| > 3)
results_df = pd.DataFrame({
'term': model.params.index,
'estimate': model.params.values,
'std_error': model.bse.values,
'statistic': model.tvalues.values,
'p_value': model.pvalues.values
})
# Filter for significant predictors
significant = results_df[np.abs(results_df['statistic']) > 3].round(4)
print("Significant predictors in the training sample:")
significantSignificant predictors in the training sample:
In fact, there are several indicators for the market capitalization and maybe only one would suffice, but it is not obvious to tell which one is the best choice.
To further depict correlation issues, we compute the correlation matrix of the predictors below (on the training sample). Because of its dimension, we show it graphically.
# Correlation matrix visualization
C = training_sample[features].corr()
plt.figure(figsize=(10, 8))
sns.heatmap(C, cmap='RdBu_r', center=0,
xticklabels=False, yticklabels=False,
square=True)
plt.title('Correlation matrix of predictors')
plt.tight_layout()
plt.show()
The graph reveals several blue squares around the diagonal. For instance, the biggest square around the first third of features relates to all accounting ratios based on free cash flows. Because of this common term in their calculation, the features are naturally highly correlated. These local correlation patterns occur several times in the dataset and explain why it is not a good idea to use simple regression with this set of features.
In full disclosure, multicollinearity (when predictors are correlated) can be much less a problem for ML tools than it is for pure statistical inference. In statistics, one central goal is to study the properties of coefficients. Collinearity perturbs this kind of analysis. In machine learning, the aim is to maximize out-of-sample accuracy. If having many predictors can be helpful, then so be it. One simple example can help clarify this matter. When building a regression tree, having many predictors will give more options for the splits. If the features make sense, then they can be useful. The same reasoning applies to random forests and boosted trees. What does matter is that the large spectrum of features helps improve the generalization ability of the model. Their collinearity is irrelevant.
In the remainder of the chapter, we present two approaches that help reduce the number of predictors:
the first one aims at creating new variables that are uncorrelated with each other. Low correlation is favorable from an algorithmic point of view, but the new variables lack interpretability;
the second one gathers predictors into homogeneous clusters and only one feature should be chosen out of this cluster. Here the rationale is reversed: interpretability is favored over statistical properties because the resulting set of features may still include high correlations, albeit to a lesser point compared to the original one.
2Principal component analysis and autoencoders¶
The first method is a cornerstone in dimensionality reduction. It seeks to determine a smaller number of factors () such that:
i) the level of explanatory power remains as high as possible;
ii) the resulting factors are linear combinations of the original variables;
iii) the resulting factors are orthogonal.
2.1A bit of algebra¶
In this short subsection, we define some key concepts that are required to fully understand the derivation of principal component analysis (PCA). Henceforth, we work with matrices (in bold fonts). An matrix is orthonormal if and . When , the (square) matrix is called orthogonal and , i.e., .
One foundational result in matrix theory is the Singular Value Decomposition (SVD, see, e.g., chapter 5 in Meyer (2000)). The SVD is formulated as follows: any matrix can be decomposed into
where () and () are orthogonal and (with dimensions ) is diagonal, i.e., whenever . In addition, : the diagonal terms of are nonnegative.
For simplicity, we assume below that , i.e., that all columns have zero sum (and hence zero mean). This allows to write that the covariance matrix is equal to its sample estimate .
One crucial feature of covariance matrices is their symmetry. Indeed, real-valued symmetric (square) matrices enjoy a SVD which is much more powerful: when is symmetric, there exist an orthogonal matrix and a diagonal matrix such that
This process is called diagonalization (see chapter 7 in Meyer (2000)) and conveniently applies to covariance matrices.
2.2PCA¶
The goal of PCA is to build a dataset that has fewer columns but that keeps as much information as possible when compressing the original one, . The key notion is the change of base, which is a linear transformation of into , a matrix with identical dimension, via
where is a matrix. There are of course an infinite number of ways to transform into , but two fundamental constraints help reduce the possibilities. The first constraint is that the columns of be uncorrelated. Having uncorrelated features is desirable because they then all tell different stories and have zero redundancy. The second constraint is that the variance of the columns of is highly concentrated. This means that a few factors (columns) will capture most of the explanatory power (signal), while most (the others) will consist predominantly of noise. All of this is coded in the covariance matrix of :
the first condition imposes that the covariance matrix be diagonal;
the second condition imposes that the diagonal elements, when ranked in decreasing magnitude, see their value decline (sharply if possible).
The covariance matrix of is
In this expression, we plug the decomposition 3.3 of :
thus picking , we get, by orthogonality, , that is, a diagonal covariance matrix for . The columns of can then be re-shuffled in decreasing order of variance so that the diagonal elements of progressively shrink. This is useful because it helps locate the factors with most informational content (the first factors). In the limit, a constant vector (with zero variance) carries no signal.
The matrix is a linear transformation of , thus, it is expected to carry the same information, even though this information is coded differently. Since the columns are ordered according to their relative importance, it is simple to omit some of them. The new set of features consists in the first (with ) columns of .
Below, we show how to perform PCA and visualize the output. To ease readability, we use the smaller sample with few predictors.
# Perform PCA on the short features
X_short = training_sample[features_short].values
# PCA with sklearn
pca = PCA()
pca.fit(X_short)
# Display results similar to R's prcomp
print("Standard deviations (singular values):")
print(np.sqrt(pca.explained_variance_))
print("\nRotation (loadings):")
loadings = pd.DataFrame(
pca.components_.T,
index=features_short,
columns=[f'PC{i+1}' for i in range(len(features_short))]
)
loadings.round(4)Standard deviations (singular values):
[0.44171952 0.30127051 0.26319761 0.23397196 0.22984222 0.19163012 0.14099531]
Rotation (loadings):
The rotation gives the matrix : it’s the tool that changes the base. The first row of the output indicates the standard deviation of each new factor (column). Each factor is indicated via a PC index (principal component). Often, the first PC (first column PC1 in the output) loads positively on all initial features: a convex weighted average of all predictors is expected to carry a lot of information. In the above example, it is almost the case, with the exception of volatility, which has a negative coefficient in the first PC. The second PC is an arbitrage between price-to-book (long) and dividend yield (short). The third PC is contrarian, as it loads heavily and negatively on momentum. Not all principal components are easy to interpret.
Sometimes, it can be useful to visualize the way the principal components are built. We show one popular representation that is used for two factors (usually the first two).
# PCA biplot visualization
fig, ax = plt.subplots(figsize=(8, 6))
# Scale the loadings by explained variance ratio for visualization
scale = np.sqrt(pca.explained_variance_ratio_[:2]) * 5
# Plot arrows for each feature
for i, feature in enumerate(features_short):
ax.arrow(0, 0,
pca.components_[0, i] * scale[0],
pca.components_[1, i] * scale[1],
head_width=0.03, head_length=0.02, fc='steelblue', ec='steelblue')
ax.text(pca.components_[0, i] * scale[0] * 1.1,
pca.components_[1, i] * scale[1] * 1.1,
feature, fontsize=10, ha='center')
# Formatting
ax.set_xlim(-1, 1)
ax.set_ylim(-1, 1)
ax.set_xlabel(f'PC1 ({pca.explained_variance_ratio_[0]*100:.1f}%)')
ax.set_ylabel(f'PC2 ({pca.explained_variance_ratio_[1]*100:.1f}%)')
ax.set_title('Visual representation of PCA with two dimensions')
ax.axhline(y=0, color='gray', linestyle='--', linewidth=0.5)
ax.axvline(x=0, color='gray', linestyle='--', linewidth=0.5)
ax.set_aspect('equal')
plt.tight_layout()
plt.show()
The plot shows the direction and magnitude of each feature’s contribution to the first two principal components. The numbers indicated along the axes are the proportion of explained variance of each PC.
Once the rotation is known, it is possible to select a subsample of the transformed data. From the original 7 features, it is easy to pick just 4.
# Transform data using first 4 principal components
X_transformed = training_sample[features_short].values @ pca.components_.T[:, :4]
# Create DataFrame with transformed data
pca_df = pd.DataFrame(
X_transformed,
columns=['PC1', 'PC2', 'PC3', 'PC4']
)
pca_df.head(6)These 4 factors can then be used as orthogonal features in any ML engine. The fact that the features are uncorrelated is undoubtedly an asset. But the price of this convenience is high: the features are no longer immediately interpretable. De-correlating the predictors adds yet another layer of “blackbox-ing” in the algorithm.
PCA can also be used to estimate factor models. In Equation 4.4, it suffices to replace with returns, with factor values and with factor loadings (see, e.g., Connor & Korajczyk (1988) for an early reference). More recently, Lettau & Pelger (2020) and Lettau & Pelger (2020) propose a thorough analysis of PCA estimation techniques. They notably argue that first moments of returns are important and should be included in the objective function, alongside the optimization on the second moments.
We end this subsection with a technical note. Usually, PCA is performed on the covariance matrix of returns. Sometimes, it may be preferable to decompose the correlation matrix. The result may adjust substantially if the variables have very different variances (which is not really the case in the equity space). If the investment universe encompasses several asset classes, then a correlation-based PCA will reduce the importance of the most volatile class. In this case, it is as if all returns are scaled by their respective volatilities.
2.3Scree plot and explained variance¶
A useful diagnostic for PCA is the scree plot, which shows the proportion of variance explained by each principal component. This helps determine how many components to retain.
# Scree plot
fig, axes = plt.subplots(1, 2, figsize=(12, 4))
# Individual explained variance
axes[0].bar(range(1, len(pca.explained_variance_ratio_) + 1),
pca.explained_variance_ratio_, color='steelblue')
axes[0].set_xlabel('Principal Component')
axes[0].set_ylabel('Variance Explained')
axes[0].set_title('Scree Plot')
axes[0].set_xticks(range(1, len(pca.explained_variance_ratio_) + 1))
# Cumulative explained variance
cumulative_var = np.cumsum(pca.explained_variance_ratio_)
axes[1].plot(range(1, len(cumulative_var) + 1), cumulative_var, 'o-', color='steelblue')
axes[1].axhline(y=0.9, color='red', linestyle='--', label='90% threshold')
axes[1].set_xlabel('Number of Components')
axes[1].set_ylabel('Cumulative Variance Explained')
axes[1].set_title('Cumulative Explained Variance')
axes[1].set_xticks(range(1, len(cumulative_var) + 1))
axes[1].legend()
plt.tight_layout()
plt.show()
print(f"\nVariance explained by first 4 components: {cumulative_var[3]*100:.1f}%")
Variance explained by first 4 components: 78.9%
2.4Autoencoders {#ae}¶
In a PCA, the coding from to is straightfoward, linear and works both ways:
so that we recover from . This can be writen differently:
If we take the truncated version and seek a smaller output (with only columns), this gives:
where is the restriction of to the columns that correspond to the factors with the largest variances. The dimensions of matrices are indicated inside the brackets. In this case, the recoding cannot recover exactly but only an approximation, which we write . This approximation is coded with less information, hence this new data is compressed and provides a parsimonious representation of the original sample .
An autoencodeur generalizes this concept to nonlinear coding functions. Simple linear autoencoders are linked to latent factor models (see Proposition 1 in Gu et al. (2021) for the case of single layer autoencoders.) The scheme is the following
where the encoding and decoding functions and are often taken to be neural networks. The term autoencoder comes from the fact that the target output, which we often write is the original sample . Thus, the algorithm seeks to determine the function that minimizes the distance (to be defined) between and the output value . The encoder generates an alternative representation of , whereas the decoder tries to recode it back to its original values. Naturally, the intermediate (coded) version is targeted to have a smaller dimension compared to .
2.5Application¶
Autoencoders are easy to code in Keras (see Chapter NN for more details on Keras). We use the functional API. For simplicity, we work with the small number of predictors (7). The structure of the network consists of two symmetric networks with only one intermediate layer containing 32 units. The activation function is sigmoid; this makes sense since the input has values in the unit interval.
import os
os.environ["KERAS_BACKEND"] = "jax"
import keras
from keras import layers, Model
import keras.ops as ops
# Set random seed for reproducibility
import jax
key = jax.random.PRNGKey(42)
# Define the autoencoder architecture
input_layer = keras.Input(shape=(7,)) # features_short has 7 columns
# Encoder
encoded = layers.Dense(32, activation='sigmoid')(input_layer)
encoded = layers.Dense(4)(encoded) # 4 dimensions for the output layer (same as PCA example)
# Decoder
decoded = layers.Dense(32, activation='sigmoid')(encoded)
decoded = layers.Dense(7)(decoded) # the original sample has 7 features
# Build the autoencoder model
ae_model = Model(inputs=input_layer, outputs=decoded)
# Compile with MSE loss and Adam optimizer
ae_model.compile(
optimizer='adam',
loss='mean_squared_error',
metrics=['mean_absolute_error']
)
ae_model.summary()Model: "functional"
┏━━━━━━━━━━━━━━━━━━━━━━━━━━━━━━━━━┳━━━━━━━━━━━━━━━━━━━━━━━━┳━━━━━━━━━━━━━━━┓
┃ Layer (type) ┃ Output Shape ┃ Param # ┃
┡━━━━━━━━━━━━━━━━━━━━━━━━━━━━━━━━━╇━━━━━━━━━━━━━━━━━━━━━━━━╇━━━━━━━━━━━━━━━┩
│ input_layer (InputLayer) │ (None, 7) │ 0 │
├─────────────────────────────────┼────────────────────────┼───────────────┤
│ dense (Dense) │ (None, 32) │ 256 │
├─────────────────────────────────┼────────────────────────┼───────────────┤
│ dense_1 (Dense) │ (None, 4) │ 132 │
├─────────────────────────────────┼────────────────────────┼───────────────┤
│ dense_2 (Dense) │ (None, 32) │ 160 │
├─────────────────────────────────┼────────────────────────┼───────────────┤
│ dense_3 (Dense) │ (None, 7) │ 231 │
└─────────────────────────────────┴────────────────────────┴───────────────┘
Total params: 779 (3.04 KB)
Trainable params: 779 (3.04 KB)
Non-trainable params: 0 (0.00 B)
In the training part, we optimize the MSE and use an Adam update of the weights (see Section backprop). The evolution of loss on the training and testing samples is depicted below. The decreasing pattern shows the progress of the quality in compression.
# Prepare data
X_train = training_sample[features_short].values
X_test = testing_sample[features_short].values
# Train the autoencoder
history = ae_model.fit(
X_train, X_train, # Input and target are the same for autoencoders
epochs=15,
batch_size=512,
validation_data=(X_test, X_test),
verbose=1
) Epoch 1/15
272/272 ━━━━━━━━━━━━━━━━━━━━ 1s 3ms/step - loss: 0.1144 - mean_absolute_error: 0.2584 - val_loss: 0.0617 - val_mean_absolute_error: 0.2073
Epoch 2/15
272/272 ━━━━━━━━━━━━━━━━━━━━ 1s 2ms/step - loss: 0.0456 - mean_absolute_error: 0.1674 - val_loss: 0.0434 - val_mean_absolute_error: 0.1657
Epoch 3/15
272/272 ━━━━━━━━━━━━━━━━━━━━ 0s 2ms/step - loss: 0.0356 - mean_absolute_error: 0.1453 - val_loss: 0.0362 - val_mean_absolute_error: 0.1494
Epoch 4/15
272/272 ━━━━━━━━━━━━━━━━━━━━ 0s 1ms/step - loss: 0.0290 - mean_absolute_error: 0.1307 - val_loss: 0.0272 - val_mean_absolute_error: 0.1273
Epoch 5/15
272/272 ━━━━━━━━━━━━━━━━━━━━ 1s 2ms/step - loss: 0.0206 - mean_absolute_error: 0.1073 - val_loss: 0.0197 - val_mean_absolute_error: 0.1043
Epoch 6/15
272/272 ━━━━━━━━━━━━━━━━━━━━ 1s 2ms/step - loss: 0.0176 - mean_absolute_error: 0.0996 - val_loss: 0.0184 - val_mean_absolute_error: 0.1030
Epoch 7/15
272/272 ━━━━━━━━━━━━━━━━━━━━ 1s 3ms/step - loss: 0.0166 - mean_absolute_error: 0.0985 - val_loss: 0.0178 - val_mean_absolute_error: 0.1023
Epoch 8/15
272/272 ━━━━━━━━━━━━━━━━━━━━ 1s 2ms/step - loss: 0.0161 - mean_absolute_error: 0.0976 - val_loss: 0.0176 - val_mean_absolute_error: 0.1014
Epoch 9/15
272/272 ━━━━━━━━━━━━━━━━━━━━ 1s 2ms/step - loss: 0.0160 - mean_absolute_error: 0.0967 - val_loss: 0.0175 - val_mean_absolute_error: 0.1009
Epoch 10/15
272/272 ━━━━━━━━━━━━━━━━━━━━ 1s 2ms/step - loss: 0.0159 - mean_absolute_error: 0.0960 - val_loss: 0.0175 - val_mean_absolute_error: 0.1004
Epoch 11/15
272/272 ━━━━━━━━━━━━━━━━━━━━ 1s 2ms/step - loss: 0.0158 - mean_absolute_error: 0.0954 - val_loss: 0.0176 - val_mean_absolute_error: 0.1001
Epoch 12/15
272/272 ━━━━━━━━━━━━━━━━━━━━ 0s 2ms/step - loss: 0.0158 - mean_absolute_error: 0.0949 - val_loss: 0.0177 - val_mean_absolute_error: 0.1000
Epoch 13/15
272/272 ━━━━━━━━━━━━━━━━━━━━ 0s 2ms/step - loss: 0.0158 - mean_absolute_error: 0.0944 - val_loss: 0.0177 - val_mean_absolute_error: 0.0996
Epoch 14/15
272/272 ━━━━━━━━━━━━━━━━━━━━ 1s 2ms/step - loss: 0.0157 - mean_absolute_error: 0.0940 - val_loss: 0.0177 - val_mean_absolute_error: 0.0992
Epoch 15/15
272/272 ━━━━━━━━━━━━━━━━━━━━ 1s 2ms/step - loss: 0.0157 - mean_absolute_error: 0.0933 - val_loss: 0.0178 - val_mean_absolute_error: 0.0991
# Plot training history
fig, axes = plt.subplots(1, 2, figsize=(12, 4))
# Loss
axes[0].plot(history.history['loss'], label='Training')
axes[0].plot(history.history['val_loss'], label='Validation')
axes[0].set_xlabel('Epoch')
axes[0].set_ylabel('Loss (MSE)')
axes[0].set_title('Output from the training of an autoencoder')
axes[0].legend()
# MAE
axes[1].plot(history.history['mean_absolute_error'], label='Training')
axes[1].plot(history.history['val_mean_absolute_error'], label='Validation')
axes[1].set_xlabel('Epoch')
axes[1].set_ylabel('Mean Absolute Error')
axes[1].set_title('MAE over epochs')
axes[1].legend()
plt.tight_layout()
plt.show()
In order to get the details of all weights and biases, the syntax is the following.
# Get weights
ae_weights = ae_model.get_weights()
print(f"Number of weight arrays: {len(ae_weights)}")
for i, w in enumerate(ae_weights):
print(f"Layer {i}: shape = {w.shape}")Number of weight arrays: 8
Layer 0: shape = (7, 32)
Layer 1: shape = (32,)
Layer 2: shape = (32, 4)
Layer 3: shape = (4,)
Layer 4: shape = (4, 32)
Layer 5: shape = (32,)
Layer 6: shape = (32, 7)
Layer 7: shape = (7,)
Retrieving the encoder and processing the data into the compressed format is just a matter of extracting the encoder part of the model.
# Build encoder model (extracts the compressed representation)
encoder_model = Model(inputs=input_layer, outputs=encoded)
# Get compressed representation of training data
X_compressed = encoder_model.predict(X_train[:6])
pd.DataFrame(X_compressed, columns=['AE1', 'AE2', 'AE3', 'AE4'])1/1 ━━━━━━━━━━━━━━━━━━━━ 0s 62ms/step
2.6Variational Autoencoders (VAE)¶
A more advanced variant is the Variational Autoencoder (VAE), which learns a probabilistic latent space. Instead of encoding inputs to fixed points, VAEs encode inputs to distributions, enabling smooth interpolation and generation of new samples. VAEs are particularly useful when you want to generate new synthetic data that resembles your training data.
3Visualization via t-SNE¶
While PCA is excellent for linear dimensionality reduction, non-linear methods like t-SNE (t-distributed Stochastic Neighbor Embedding) and UMAP (Uniform Manifold Approximation and Projection) are powerful for visualizing high-dimensional data in 2D or 3D. These methods preserve local structure better than PCA, making them ideal for discovering clusters and patterns.
Note that these methods are primarily for visualization, not for creating features to use in downstream models, as they don’t provide a transformation that can be applied to new data out-of-the-box.
# Take a subsample for faster computation
np.random.seed(42)
sample_idx = np.random.choice(len(X_train), size=5000, replace=False)
X_sample = X_train[sample_idx]
# Apply t-SNE
tsne = TSNE(n_components=2, perplexity=30, random_state=42)
X_tsne = tsne.fit_transform(X_sample)
# Plot
plt.figure(figsize=(8, 6))
plt.scatter(X_tsne[:, 0], X_tsne[:, 1], alpha=0.5, s=10, c='steelblue')
plt.xlabel('t-SNE 1')
plt.ylabel('t-SNE 2')
plt.title('t-SNE visualization of feature space')
plt.tight_layout()
plt.show()
4Clustering via k-means¶
The second family of unsupervised tools pertains to clustering. Features are grouped into homogeneous families of predictors. It is then possible to single out one among the group (or to create a synthetic average of all of them). Mechanically, the number of predictors is reduced.
The principle is simple: among a group of variables (the reasoning would be the same for observations in the other dimension) , find the combination of groups that minimize
where is some norm which is usually taken to be the Euclidean -norm. The are the groups and the minimization is run on the whole set of groups . The are the group means (also called centroids or barycenters): .
In order to ensure optimality, all possible arrangements must be tested, which is prohibitively long when and are large. Therefore, the problem is usually solved with greedy algorithms that seek (and find) solutions that are not optimal but ‘good enough’.
One heuristic way to proceed is the following:
Start with a (possibly random) partition of clusters.
For each cluster, compute the optimal mean values that minimizes expression 11.11. This is a simple quadratic program.
Given the optimal centers , reassign the points so that they are all the closest to their center.
Repeat steps 1. and 2. until the points do not change cluster at step 2.
Below, we illustrate this process with an example. From all 93 features, we build 10 clusters.
# K-means clustering of features (transpose to cluster columns)
np.random.seed(42)
# Get feature matrix and transpose to cluster features (columns)
X_features = training_sample[features].values.T # Shape: (n_features, n_samples)
# Perform k-means clustering
kmeans = KMeans(n_clusters=6, random_state=42, n_init=6)
feature_clusters = kmeans.fit_predict(X_features)
# Organize clusters
clusters_df = pd.DataFrame({
'factor': features,
'cluster': feature_clusters
}).sort_values('cluster')
# Show one particular group (cluster 2)
print("Members of cluster 2:")
clusters_df[clusters_df['cluster'] == 2]Members of cluster 2:
We single out the fourth cluster which is composed mainly of accounting ratios. Given these 10 clusters, we can build a much smaller group of features that can then be fed to the predictive engines described in Chapters lasso to bayes. The representative of a cluster can be the member that is closest to the center, or simply the center itself. This pre-processing step can nonetheless cause problems in the forecasting phase. Typically, it requires that the training data be also clustered. The extension to the testing data is not straightforward (the clusters may not be the same).
# Show all clusters
for i in range(6):
cluster_members = clusters_df[clusters_df['cluster'] == i]['factor'].tolist()
print(f"\nCluster {i} ({len(cluster_members)} members):")
print(", ".join(cluster_members[:5]), end="")
if len(cluster_members) > 5:
print(f", ... (+{len(cluster_members)-5} more)")
else:
print()
Cluster 0 (19 members):
ADV_TradedMT, Debt_to_TBV, Debt_equity, Debt_Assets, Interest_expense, ... (+14 more)
Cluster 1 (24 members):
FCF_Bv, FCF_Ce, FCF_Margin, FCF_Noa, FCF_Oa, ... (+19 more)
Cluster 2 (34 members):
Inventory_Turnover, ValueComp, LT_Debt_Total_Debt, Buyback_Yield, Capex_Assets, ... (+29 more)
Cluster 3 (9 members):
EPS, EPSCompTest, Eps_Basic, Eps_Dil, EBIT_per_Share, ... (+4 more)
Cluster 4 (22 members):
Return_on_Equity, Return_on_Assets, Ret_Earnings_to_Equity, Retained_Earnings_to_TBV, EBITDA_to_TotalLiab, ... (+17 more)
Cluster 5 (14 members):
VolComp, Quick_Ratio, Asset_Turn, Vol_ST, Vol_LT, ... (+9 more)
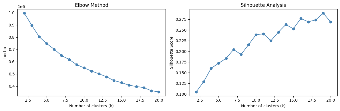
4.1Choosing the optimal number of clusters¶
A common question is: how many clusters should we use? Two popular methods are:
Elbow method: Plot the within-cluster sum of squares (inertia) against and look for an “elbow” where adding more clusters doesn’t significantly reduce inertia.
Silhouette analysis: Measure how similar objects are to their own cluster compared to other clusters.
# Compute metrics for different k values
k_range = range(2, 21)
inertias = []
silhouettes = []
for k in k_range:
kmeans = KMeans(n_clusters=k, random_state=42, n_init=10)
kmeans.fit(X_features)
inertias.append(kmeans.inertia_)
silhouettes.append(silhouette_score(X_features, kmeans.labels_))
# Plot
fig, axes = plt.subplots(1, 2, figsize=(12, 4))
# Elbow plot
axes[0].plot(k_range, inertias, 'o-', color='steelblue')
axes[0].set_xlabel('Number of clusters (k)')
axes[0].set_ylabel('Inertia')
axes[0].set_title('Elbow Method')
# Silhouette plot
axes[1].plot(k_range, silhouettes, 'o-', color='steelblue')
axes[1].set_xlabel('Number of clusters (k)')
axes[1].set_ylabel('Silhouette Score')
axes[1].set_title('Silhouette Analysis')
plt.tight_layout()
plt.show()
print(f"Best k by silhouette score: {k_range[np.argmax(silhouettes)]}")
Best k by silhouette score: 19
4.2Hierarchical clustering¶
An alternative to k-means is hierarchical clustering, which builds a tree of clusters. This is particularly useful when you want to visualize the relationships between features at multiple scales.
# Use short features for clearer visualization
X_short_T = training_sample[features_short].values.T
# Compute hierarchical clustering
linkage_matrix = linkage(X_short_T, method='ward')
# Plot dendrogram
plt.figure(figsize=(10, 5))
dendrogram(linkage_matrix, labels=features_short, leaf_rotation=45)
plt.title('Hierarchical Clustering Dendrogram')
plt.ylabel('Distance')
plt.tight_layout()
plt.show()
5Nearest neighbors¶
To the best of our knowledge, nearest neighbors are not used in large-scale portfolio choice applications. The reason is simple: computational cost. Nonetheless, the concept of neighbors is widespread in unsupervised learning and can be used locally in complement to interpretability tools. Theoretical results on k-NN relating to bounds for error rates on classification tasks can be found in section 6.2 of Ripley (2007). The rationale is the following. If:
the training sample is able to accurately span the distribution of ; and
the testing sample follows the same distribution as the training sample (or close enough);
then the neighborhood of one instance from the testing features computed on the training sample will yield valuable information on .
In what follows, we thus seek to find neighbors of one particular instance (a -dimensional row vector). Note that there is a major difference with the previous section: the clustering is intended at the observation level (row) and not at the predictor level (column).
Given a dataset with the same (corresponding) columns , the neighbors are defined via a similarity measure (or distance)
where the distance functions can operate on various data types (numerical, categorical, etc.). For numerical values, or . For categorical values, we refer to the exhaustive survey by Boriah et al. (2008) which lists 14 possible measures. Finally the in Equation 12.12 allow some flexbility by weighting features. This is useful because both raw values ( versus ) or measure outputs ( versus ) can have different scales.
Once the distances are computed over the whole sample, they are ranked using indices :
The nearest neighbors are those indexed by for . We leave out the case when there are problematic equalities of the type for the sake of simplicity and because they rarely occur in practice as long as there are sufficiently many numerical predictors.
Given these neighbors, it is now possible to build a prediction for the label side . The rationale is straightforward: if is close to other instances , then the label value should also be close to (under the assumption that the features carry some predictive information over the label ).
An intuitive prediction for is the following weighted average:
where is a decreasing function. Thus, the further is from , the smaller the weight in the average. A typical choice for is for some parameter that determines how penalizing the distance is. Of course, the average can be taken in the set of nearest neighbors, in which case the is equal to zero beyond a particular distance threshold:
A more agnostic rule is to take over the set of neighbors and in this case, all neighbors have the same weight (see the old discussion by Bailey & Jain (1978) in the case of classification). For classification tasks, the procedure involves a voting rule whereby the class with the most votes wins the contest, with possible tie-breaking methods. The interested reader can have a look at the short survey in Bhatia & others (2010).
For the choice of optimal , several complicated techniques and criteria exist (see, e.g., Ghosh (2006) and Hall et al. (2008)). Heuristic values often do the job pretty well. A rule of thumb is that ( being the total number of instances) is not too far from the optimal value, unless is exceedingly large.
Below, we illustrate this concept. We pick one date (31th of December 2006) and single out one asset. We then seek to find the stocks that are the closest to this asset at this particular date.
# Dataset for k-NN exercise
knn_data = data_ml[data_ml['date'] == '2006-12-31'].copy()
# Get first stock as target
first_stock = knn_data['fsym_id'].iloc[0]
knn_target = knn_data[knn_data['fsym_id'] == first_stock][features].values
knn_sample = knn_data[knn_data['fsym_id'] != first_stock][features].values
# Fit nearest neighbors model
nn_model = NearestNeighbors(n_neighbors=30, metric='euclidean')
nn_model.fit(knn_sample)
# Find neighbors
distances, indices = nn_model.kneighbors(knn_target)
print("Indices of the k=30 nearest neighbors:")
print(indices[0])Indices of the k=30 nearest neighbors:
[530 167 701 76 756 277 359 783 744 527 745 28 75 101 352 514 201 653 581
56 529 252 223 711 421 588 823 300 125 443]
Once the neighbors and distances are known, we can compute a prediction for the return of the target stock. We use the function for the weighting of instances (via the distances).
# Get labels (returns) for neighbors
knn_sample_full = knn_data[knn_data['fsym_id'] != first_stock].reset_index(drop=True)
knn_labels = knn_sample_full.iloc[indices[0]]['R1M'].values
# Weighted prediction with h(z) = e^(-z)
weights = np.exp(-distances[0])
prediction = np.sum(knn_labels * weights) / np.sum(weights)
# True value
true_value = knn_data[knn_data['fsym_id'] == first_stock]['R1M'].values[0]
print(f"Prediction with h(z)=e^(-z): {prediction:.4f}")
print(f"True R1M value: {true_value:.4f}")Prediction with h(z)=e^(-z): 0.0094
True R1M value: -0.0359
The prediction is neither very good, nor very bad (the sign may be correct!). However, note that this example cannot be used for predictive purposes because we use data from 2006-12-31 to predict a return at the same date. In order to avoid the forward-looking bias, the knn_sample variable should be chosen from a prior point in time.
The above computations are fast (a handful of seconds at most), but hold for only one asset. In a -NN exercise, each stock gets a customed prediction and the set of neighbors must be re-assessed each time. For assets, distances must be evaluated. This is particularly costly in a backtest, especially when several parameters can be tested (the number of neighbors, , or in the weighting function ). When the investment universe is small (when trading indices for instance), k-NN methods become computationally attractive (see for instance Chen & Hao (2017)).
5.1Ball Tree and KD Tree for efficient k-NN¶
For large datasets, scikit-learn provides optimized algorithms like Ball Tree and KD Tree that can significantly speed up nearest neighbor queries.
# Compare different algorithms
algorithms = ['brute', 'ball_tree', 'kd_tree']
times = {}
for algo in algorithms:
nn = NearestNeighbors(n_neighbors=30, algorithm=algo)
start = time.time()
nn.fit(knn_sample)
nn.kneighbors(knn_target)
times[algo] = time.time() - start
print("Algorithm comparison (time in seconds):")
for algo, t in times.items():
print(f" {algo}: {t:.4f}s")Algorithm comparison (time in seconds):
brute: 0.0012s
ball_tree: 0.0037s
kd_tree: 0.0020s
6Anomaly detection with Isolation Forest¶
An important application of unsupervised learning in finance is anomaly detection. Isolation Forest is an efficient algorithm that identifies anomalies by isolating observations. Anomalies are easier to isolate and thus have shorter path lengths in the tree structure.
# Fit Isolation Forest
iso_forest = IsolationForest(n_estimators=100, contamination=0.05, random_state=42)
anomaly_labels = iso_forest.fit_predict(X_train)
# Count anomalies
n_anomalies = np.sum(anomaly_labels == -1)
print(f"Number of anomalies detected: {n_anomalies} ({100*n_anomalies/len(X_train):.1f}%)")
# Visualize anomalies using PCA projection
X_pca = pca.transform(X_train)[:, :2]
plt.figure(figsize=(10, 6))
plt.scatter(X_pca[anomaly_labels == 1, 0], X_pca[anomaly_labels == 1, 1],
alpha=0.3, s=10, label='Normal', c='steelblue')
plt.scatter(X_pca[anomaly_labels == -1, 0], X_pca[anomaly_labels == -1, 1],
alpha=0.8, s=20, label='Anomaly', c='red')
plt.xlabel('PC1')
plt.ylabel('PC2')
plt.title('Anomaly Detection with Isolation Forest')
plt.legend()
plt.tight_layout()
plt.show()Number of anomalies detected: 6959 (5.0%)

7Coding exercise¶
Code the compressed version of the data (narrow training sample) via the encoder part of the autoencoder.
# Solution: Use the encoder model to compress data
# The encoder was already built above:
# encoder_model = Model(inputs=input_layer, outputs=encoded)
# Compress the full training data
X_compressed_full = encoder_model.predict(X_train)
# Create a DataFrame with the compressed features
compressed_df = pd.DataFrame(
X_compressed_full,
columns=['AE1', 'AE2', 'AE3', 'AE4']
)
print("Compressed data shape:", compressed_df.shape)
print("\nFirst few rows:")
compressed_df.head()# Compare compression quality: correlation between original and reconstructed
X_reconstructed = ae_model.predict(X_train)
# Compute correlation for each feature
correlations = []
for i, feat in enumerate(features_short):
corr = np.corrcoef(X_train[:, i], X_reconstructed[:, i])[0, 1]
correlations.append(corr)
print("Reconstruction quality (correlation original vs reconstructed):")
for feat, corr in zip(features_short, correlations):
print(f" {feat}: {corr:.4f}")
print(f"\nMean correlation: {np.mean(correlations):.4f}")- Meyer, C. D. (2000). Matrix analysis and applied linear algebra (Vol. 71). SIAM.
- Connor, G., & Korajczyk, R. A. (1988). Risk and return in an equilibrium APT: Application of a new test methodology. Journal of Financial Economics, 21(2), 255–289.
- Lettau, M., & Pelger, M. (2020). Estimating Latent Asset-Pricing Factors. Journal of Econometrics, 218(1), 1–31.
- Lettau, M., & Pelger, M. (2020). Factors that Fit the Time Series and Cross-Section of Stock Returns. Review of Financial Studies, 33(5), 2274–2325.
- Gu, S., Kelly, B. T., & Xiu, D. (2021). Autoencoder Asset Pricing Models. Journal of Econometrics, 222(1), 429–450.
- Ripley, B. D. (2007). Pattern recognition and neural networks. Cambridge University Press.
- Boriah, S., Chandola, V., & Kumar, V. (2008). Similarity measures for categorical data: A comparative evaluation. Proceedings of the 2008 SIAM International Conference on Data Mining, 243–254.
- Bailey, T., & Jain, A. K. (1978). A note on distance-weighted k-nearest neighbor rules. IEEE Trans. On Systems, Man, Cybernetics, 8(4), 311–313.
- Bhatia, N., & others. (2010). Survey of nearest neighbor techniques. arXiv Preprint, 1007.0085.
- Ghosh, A. K. (2006). On optimum choice of k in nearest neighbor classification. Computational Statistics & Data Analysis, 50(11), 3113–3123.
- Hall, P., Park, B. U., Samworth, R. J., & others. (2008). Choice of neighbor order in nearest-neighbor classification. Annals of Statistics, 36(5), 2135–2152.
- Chen, Y., & Hao, Y. (2017). A feature weighted support vector machine and K-nearest neighbor algorithm for stock market indices prediction. Expert Systems with Applications, 80, 340–355.